找回密码
 立即注册
搜索
查看: 127|回复: 0

[人教版] (选必3)2.2.2动物细胞融合技术与单克隆抗体(导学案1)

[复制链接]

4万

主题

224

回帖

19万

积分

管理员

积分
199048
发表于 2026-4-13 06:59:09 | 显示全部楼层 |阅读模式
第2节  动物细胞工程
(二)动物细胞融合技术与单克隆抗体
  • 阐明动物细胞融合和植物体细胞杂交的异同
  • 结合单克隆抗体制备的实验方案,理解单克隆抗体的含义、特点、制备过程和应用
一、动物细胞融合技术
基础梳理
1.动物细胞融合技术的概念:动物细胞融合技术就是使形成一个细胞的技术
2.动物细胞融合的原理:
3.诱导动物细胞融合的常用方法:诱导动物细胞融合的常用方法有

4.动物细胞融合技术的优点:细胞融合技术突破了的局限,使远缘杂交成为可能
5.动物细胞融合技术的应用:
6.动物细胞融合与植物体细胞杂交技术的区别:
项目
原理
方法
诱导手段
用途
植物体细胞杂交

去壁诱导原生质体融合
离心、电击、聚乙二醇等试剂诱导
克服的障碍获得杂种植株
动物细胞融合

使细胞分散后诱导细胞融合
离心、电击、聚乙二醇、灭活病毒诱导
制备的技术之一

1.动物细胞融合和植物体细胞杂交的原理都涉及细胞膜的流动性(  )
  • 单克隆抗体及其应用

  • 血清抗体与单克隆抗体的比较
名称
产生
特点
血清抗体
分泌
一般从血清中分离,产量低、低、
单克隆抗体
分泌
强,高,能
  • 制备单克隆抗体的基本原理
  • 一种淋巴细胞       产生一种           
  • 小鼠骨髓瘤细胞能在体外            
  • 利用动物细胞融合技术产生的杂交瘤细胞可以保持亲代双方的特性
  • 筛选杂交瘤细胞,杂交瘤细胞在体外培养时可           并获得所需抗体
  • 单克隆抗体的制备

0f6bfdd3c9aa15df3d21b52b1aabbf19.png
a:
b:
c:
d:
  • 单克隆抗体的应用:
  • 用作                     
  • 用于            和治疗疾病
1.骨髓瘤细胞经免疫处理,可直接获得单克隆抗体 (  )
2.利用选择培养基筛选的杂交瘤细胞可直接生产单克隆抗体(  )
随堂训练
1.下列有关动物细胞融合和植物细胞融合的说法,正确的是(   )
A.都可以用灭活的病毒促进细胞融合         B.细胞融合前都要先制备原生质体
C.都能够使远缘杂交成为可能             D.依据的原理都是细胞的全能性
2.科学家用灭活的病毒把骨髓瘤细胞与B淋巴细胞融合;得到杂交瘤细胞,其中灭活病毒的作用是(   )
A.病毒比较小,可进入到细胞内
B.灭活的病毒已完全死亡,死亡的病毒可以让细胞聚集
C.灭活的病毒已失去感染活性,对各种动物细胞不造成破坏,但所保留的融合活性能使不同的动物细胞进行融合
D.灭活的病毒带有目的基因,通过融合可以让杂交细胞带有目的基因
3.单克隆抗体制备过程中,对骨髓瘤细胞和B淋巴细胞诱导融合后,要用特定的选择培养基筛选出杂交瘤细胞。在这种培养基上不能存活、增殖的细胞是(   )
①B淋巴细胞   ②骨髓瘤细胞   ③B淋巴细胞自身融合细胞   ④骨髓瘤细胞自身融合细胞   ⑤杂交瘤细胞
A.①②③④        B.①③⑤         C.②④        D.①③
4.下图为某生物技术的操作过程,有关叙述错误的是(   )

6e9cab0b3fe41ecbb08bc48ae0af85fa.png
  • A.甲细胞为经免疫处理小鼠的脾细胞
D.该技术可研究相应抗原蛋白的结构、细胞学分布及其功能
5.动物细胞融合的结果是(   )
A.获得新个体         B.获得杂交细胞          C.获得新物种        D.获得多倍体种群
6.CA215是一个糖蛋白中的糖类相关抗原表位,在正常人的组织中几乎不表达,但在大多数肿瘤组织中表达。CA215的单克隆抗体RP215能抑制直肠癌细胞的增殖,诱导直肠癌细胞凋亡。下列说法错误的是(   )
A.血液中CA215的水平显著升高可能是患癌症的信号
B.可在相应的杂交瘤细胞培养液中提取RP215
C.RP215能在培养液中快速分裂,分泌出抗体
D.制备RP215的过程中体现了细胞膜的流动性
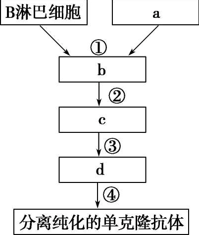
7.如图为制备单克隆抗体过程,下列相关叙述错误的是(   )

8fab9dc35cff5e026833734aa8f25da2.png
A.④中的筛选是为了获得能产生多种抗体的杂交瘤细胞
B.上图中有一处明显错误
C.②中培养基中未融合的亲本细胞和融合的具有同种核的细胞都会死亡
D.⑤中细胞可以无限增殖
8.单克隆抗体技术在疾病诊断和治疗以及生命科学研究中具有广泛的应用。下列关于单克隆抗体的叙述,错误的是(   )
A.特异性强、灵敏度高
B.与抗癌药物结合可制成“生物导弹”
C.体外培养B淋巴细胞可大量分泌单克隆抗体
D.由效应B细胞与骨髓瘤细胞融合而成的杂交瘤细胞分泌
9.近年来,我国死于狂犬病的人数有上升趋势。狂犬病病毒的核酸是RNA,机体感染病毒后产生的特异性IgG抗体,能清除狂犬病病毒,这是接触狂犬病病毒后及时注射疫苗和特异抗体的重要依据。如图是单克隆抗体制备过程,请据图回答问题:

2fbd61dce6e444767989f53e4e2eadec.png
(1)图中A过程从小鼠的脾脏中取得的“小鼠细胞”是___________细胞,该细胞能够产生_____________。从小鼠体内提取分离该细胞之前,给小鼠注射的特定的物质是____________。
(2)图中B过程是细胞融合,该过程需要用灭活的__________、聚乙二醇或电激等诱导。
(3)特异性抗体获取的方法也可以采用向动物体内反复注射某种抗原,使动物产生抗体,然后从动物血清中分离所需抗体。与这种方法制备的抗体相比,单克隆抗体具有____________、____________、_____________等优点。
(4)单克隆抗体的制备还有哪些用途?____________、__________。
答案以及解析
1.答案:C
解析:灭活的病毒只能用于促进动物细胞融合;植物细胞融合前要先制备原生质体;动物细胞融合和植物细胞融合都能够使远缘杂交成为可能;动物细胞融合和植物细胞融合的原理均是细胞膜的流动性。
2.答案:C
解析:灭活是指用物理或化学手段使病毒或细菌失去感染能力,但是并不破坏这些病原体的抗原结构。灭活病毒诱导细胞融合的原理是病毒表面含有的糖蛋白和一些酶能够与细胞膜上的糖蛋白发生作用,使细胞互相凝聚,细胞膜上的蛋白质分子和脂质分子重新排布,细胞膜打开,发生融合。故选C。
3.答案:A
解析:特定培养基培养细胞的目的是筛选出既能大量增殖、又能产生特异性抗体的杂交瘤细胞,因此其他的细胞都不能在此培养基上生存。在这种培养基上不能存活和繁殖的细胞有①B淋巴细胞、②骨髓瘤细胞、③B淋巴细胞自身融合细胞、④骨髓瘤细胞自身融合细胞。故选A。
4.答案:B
解析:据图分析可知:甲细胞为经免疫处理的小鼠的脾细胞,故A正确;①中加入聚乙二醇促进细胞的融合,故B错误;④为扩大培养技术,需要一定的气体环境,应置于CO2培养箱内提高克隆形成率,故C正确图示技术可研究相应抗原蛋白的结构,细胞学分布及其功能,故D正确。
5.答案:B
解析:动物细胞融合又叫细胞杂交,是指两个或多个动物细胞结合形成一个细胞的过程,融合后形成了具有原来两个或多个细胞遗传信息的单核细胞。动物细胞融合的结果是获得杂交细胞,从而获得杂交细胞的产物,动物细胞融合最终并不是要获得新个体、新物种和多倍体种群,故B正确,ACD错误。
6.答案:C
解析:由题干可知,正常人体内几乎不表达CA215,而大多数肿瘤组织中会表达CA215,A说法正确;CA215的单克隆抗体是RP215,所以从相应杂交瘤细胞培养液中能提取RP215,B说法正确;能快速分裂、分泌抗体的是杂交瘤细胞,而不是单克隆抗体RP2l5,C说法错误;单克隆抗体的制备过程需要进行动物细胞融合,体现了细胞膜的流动性,D说法正确。
7.答案:A
解析:本题结合图示考查单克隆抗体的制备。④中的筛选是为了获得能产生单一抗体的杂交瘤细胞,A错误;题图中有一处明显错误,即小鼠未用相应抗原处理,只有用相应抗原处理后才能形成相应的B淋巴细胞,B正确;②中培养基中末融合的亲本细胞和融合的具有同种核的细胞都会死亡,因此可筛选获得杂交瘤细胞,C正确;⑤中细胞可以无限增殖,也能产生特异性抗体,D正确。
8.答案:C
解析:单克隆抗体的优点是特异性强、灵敏度高、可大量制备,故A正确;制备的单克隆抗体与抗癌药物结合可制备“生物导弹”,直接作用于癌细胞,故B正确;由效应细胞与骨髓瘤细胞融合而成的杂交瘤细胞,能在体外培养的条件下大量增殖,并分泌单克隆抗体,故C错误;杂交瘤细胞由经过免疫的淋巴细胞和骨髓瘤细胞融合而成;D正确。
9.答案:(1)B淋巴;抗体;抗原(或狂犬病病毒)
(2)病毒
(3)特异性强;灵敏度高;可大量制备
(4)作为诊断试剂;运载药物(或制成“生物导弹”)
解析:(1)题图中A过程从小鼠的脾脏中取得的“小鼠细胞”是已免疫的B淋巴细胞(或效应B细胞),该细胞能够产生抗体;已经免疫的B淋巴细胞需要相应抗原的刺激才能产生,故从小鼠体内提取分离该细胞之前,给小鼠注射的特定的物质是抗原(或狂犬病病毒)。
(2)诱导动物细胞融合可用灭活的病毒、聚乙二醇或电激等方法。
(3)单克隆抗体具有特异性强、灵敏度高,可大量制备等优点。
(4)单克隆抗体可以作为诊断试剂,也可以用于运载药物(或制成“生物导弹”)等。
您需要登录后才可以回帖 登录 | 立即注册

本版积分规则

Archiver|手机版|小黑屋|5432教案网 ( 蜀ICP备2022024372号-1 |川公网安备51152402000101号 )|网站地图

GMT+8, 2026-5-28 19:42 , Processed in 4.601909 second(s), 31 queries .

Powered by Discuz! X3.5

© 2001-2026 Discuz! Team.

快速回复 返回顶部 返回列表