找回密码
 立即注册
搜索
查看: 1|回复: 0

(选必1)第4章第3节光的干涉(教案2)

[复制链接]

2万

主题

224

回帖

14万

积分

管理员

积分
141330
发表于 7 小时前 | 显示全部楼层 |阅读模式
人教版高中物理选择性必修1第4章第3节 光的干涉教学设计
课题
光的干涉
单元
4
学科
物理
年级
高二
教材分析
光的干涉是机械波干涉知识在光学领域的延伸,二者的本质都是波的叠加。 通过这部分内容的教学可以使学生对干涉现象的物理过程有更具体的了解,进一步 加深学生对光的波动性的认识。
本节从肥皂膜彩色条纹出发,引出光的干涉问题,再通过分析光的双缝干涉实验原理,来探究光的干涉条纹特征和产生条件。然后利用数学推导得到干涉条纹、相邻两个亮(暗)条纹中心间距与波长的关系,并对实验现象进行解释。最后利用光的干涉知识分析肥皂膜条纹的成因。光的双缝干涉条纹特征和产生条件是重点,相邻两个亮(晴)条纹中心间距与波长的关系的推导和对用肥皂膜做薄膜干涉实验时产生彩色条纹的原因的解释是难点。
教学目标与核心素养
1、物理观念:观察光的干涉现象,认识干涉条纹的特点。
2、科学思维:知道相干光源的概念和产生干涉现象的条件。
3、科学探究:能阐述干涉现象的成因及明暗条纹的位置和特点。
4、科学态度与价值观:在思考探究过程中培养实事求是的严谨科学态度。
重点
知道相干光源的概念和产生干涉现象的条件。干涉现象的成因及明暗条纹的位置和特点。
难点
知道相干光源的概念和产生干涉现象的条件。干涉现象的成因及明暗条纹的位置和特点。
教学过程
教学环节
教师活动
学生活动
设计意图
导入新课
肥皂膜看起来常常是彩色的,雨后公路积水上面漂浮的油膜,也经常显现出彩色条纹。
这些彩色条纹或图样是怎样形成的?

95d5fd0f93b1e0f23d51d1da3deffd8d.png
观察肥皂泡上的颜色。

观察生活中的常见现象,引发学生思考,激起学生的学习兴趣。
讲授新课
思考:波的干涉形成条件?波的干涉图样的特点?

3c855f03c1a9598d5c960026026c8c0b.png
思考讨论:
结合波的干涉的条件,简述如何才能出现光的干涉现象。
人们既然知道的波的特性,为什么日常生活中不易观察到光波的干涉现象呢? 如果光发生干涉,会出现什么现象?
光的干涉图样是怎样的?
如何获得相干波源
<Object: word/embeddings/oleObject1.bin>
一、光的双缝干涉

8f99eb45234a831f870345f2abcb1d60.png
演示实验:光的双缝干涉实验
在暗室中用氦氖激光器发出的红色激光照射金属档板上的两条平行的狭缝,在后面的屏上观察光的干涉情况。

6f4799d95bcaed00019ce28e29f6d3e1.png
单色光的双缝干涉图样
①明暗相间的条纹;
②条纹间距相等;
③同样条件下,红光条纹间距大

3a4b20119b8fe21ede7997c933913a74.png
白光的双缝干涉图样
①明暗相间的彩色条纹;
②中央为白色亮条纹;
③在每条彩色亮纹中红光总是在外侧,
紫光在内侧。
思考讨论:思考:决定明暗条纹的条件

34a2e9602938c6150dabd20148d02525.png
1、产生稳定干涉的条件:两列光的频率(颜色)相同。
2、形成明、暗条纹的条件
<Object: word/embeddings/oleObject2.bin><Object: word/embeddings/oleObject3.bin>
课堂练习1、双缝干涉实验装置如图所示,当使用波长为6×10-7 m的橙光做实验时,光屏P点及上方的P1点形成相邻的亮条纹。若使用波长为4×10-7 m的紫光重复上述实验,在P和P1点形成的亮、暗条纹的情况是(  )
A.P和P1都是亮条纹            
B.P是亮条纹,P1是暗条纹
C.P是暗条纹,P1是亮条纹        
D.P和P1都是暗条纹

375edb5309760aa9cd0c5ee7becc214a.jpg
解析:从单缝S射出的光波被S1、S2两缝分成的两束光为相干光,由题意,屏中央P到S1、S2距离相等,即由S1、S2分别射出的光到P的路程差为零,因此P处是亮纹中心,因而,无论入射光是什么颜色的光,波长多大,P处都是中央亮纹中心。
而P1到S1、S2的路程差刚好是橙光的一个波长,即|P1S1-P1S2|=600 nm=λ,则两列光波到达P1时的振动情况完全一致,振动得到加强,因此,出现亮条纹。
当换用波长为400 nm的紫光时,|P1S1-P1S2|=600 nm,则两列光波到达P1时振动情况完全相反,即由S1、S2射出的光波到达P1时就相互削弱,因此,出现暗条纹。综上所述,选项B正确。
答案:B
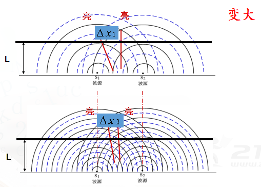
二、干涉条纹与波长的关系
思考:光的双缝干涉条纹特征,如条纹间距、宽度等,能反映出光的波长、频率等信息吗?

132de6354641e753e8e7eb2c400e4a5c.png
<Object: word/embeddings/oleObject4.bin>∴可认为△S1S2M是直角三角形
<Object: word/embeddings/oleObject5.bin>
<Object: word/embeddings/oleObject6.bin>
<Object: word/embeddings/oleObject7.bin>
当两列波的路程差为波长的整数倍时出现亮条纹<Object: word/embeddings/oleObject8.bin>
亮条纹中心的位置:<Object: word/embeddings/oleObject9.bin>
相邻两个亮条纹或暗条纹的中心间距:
<Object: word/embeddings/oleObject10.bin>
思考:不同颜色的单色光产生的干涉条纹会有什么不同?请你作出猜想,请尝试结合波的稳定干涉图样进行验证。

5ca3c762747d142025751c2d474e972f.png

d7e8f7eb1a2c5937fc212e61a8641f91.png
课堂练习2、关于光的干涉,下列说法正确的是 (  )
A.在双缝干涉现象中,相邻两亮条纹和相邻两暗条纹的间距是不等的
B.在双缝干涉现象中,把入射光由波长较长的红光换成波长较短的紫光,相邻两个亮条纹间距将变宽
C.在双缝干涉现象中,将绿光换为红光,相邻两个亮条纹间距将变宽
D.在双缝干涉现象中,入射光为白光时得到的彩色条纹为内红外紫
解析:在双缝干涉现象中,相邻两亮条纹和相邻两暗条纹的间距是相等的,故选项A错误;入射光的波长越长,相邻两个亮条纹的间距越大,故选项B错误,C正确;由于各色条纹间距不同,且红光条纹最宽,紫光条纹最窄,故除中间条纹外,前几条彩色条纹应为内紫外红,越往外由于重叠严重,没有明显干涉条纹,只是看到彩光,选项D错误。
答案:C
三、薄膜干涉
1、肥皂泡上的彩色条纹

d64c44921b52d016b541719df7f965d4.png
形成原因:竖立的肥皂膜由于重力作用,形成上薄下厚的楔形,由于薄膜的厚度不同,这两列光波的路程差不同。
(1)当路程差为波长的整数倍时,形成亮条纹;
(2)当路程差为半波长的奇数倍时,形成暗条纹。
2.增透膜

73b49c32c3ad7110835199d3dba6bbaf.png
在透镜表面涂上一层薄膜,当薄膜的厚度等于入射光在薄膜中的波长的1/4时,从薄膜前后两表面反射回来的光的路程差恰好等于半个波长,它们干涉相消,大大减小反射光的能量,增强了透射光的能量。
课堂练习3、关于薄膜干涉,下列说法正确的是(  )
A.干涉条纹的产生是由于光在膜的前、后两表面反射形成的两列光波叠加的结果
B.干涉条纹中的暗条纹是由于A项中所述两列反射光的波谷与波谷叠加的结果
C.干涉条纹是等间距的平行线时,说明薄膜的厚度处处相等
D.观察薄膜干涉条纹时,应在入射光的另一侧观察
解析:薄膜前、后两个面反射的光波的光程不同,在一些地方,波峰(波谷)与波峰(波谷)相遇,相互加强,出现亮条纹;在另一些地方,波峰(波谷)与波谷(波峰)相遇,相互削弱,出现暗条纹,故选项A正确,选项B错误;干涉条纹是等间距的平行线时,说明薄膜是理想的劈尖干涉,即薄膜厚度是均匀变化的,故选项C错误;人眼观察到的条纹是膜前、膜后反射光波叠加的结果,因此人应与入射光在同一侧观察,故选项D错误。
答案:A
复习干涉的概念,思考光的干涉应该是怎样的。
学习相干波源的概念。
思考为什么平时看不到光的干涉现象。
学习获得相干光源的方法。
观察实验现象。
找出干涉图样的特征。
根据观察结果,思考问题。
完成课堂练习。
结合教材内容,推导干涉条纹与波长的关系。
当双缝间距d变小、双缝屏与光屏间距L、入射光的波长λ等变大时,双缝干涉的条纹将变宽。
完成课堂练习。
思考薄膜上干涉条纹的成因。
掌握增透膜的原理。
完成课堂练习
类比机械波的干涉,思考光的干涉的条件。
结合生活中实际情况,加深读相干波源的概念的理解。
学习获得相干光源的方法,体会物理的美妙。
观察不同色光的白色光的干涉图像的共同点和不同点。
采用观察、思考、讨论的方式,让学生更好的总结干涉图样的特点。
结合机械波的稳定干涉图样,猜想不同单色光的干涉条纹的区别。
总结干涉条纹的成因,能用光的干涉的知识解释生活现象。
了解光的干涉现象在现代生活中的应用。
拓展提高
1、关于薄膜干涉,下列说法正确的是(  )
A.只有厚度均匀的薄膜,才会发生干涉现象
B.只有厚度不均匀的楔形薄膜,才会发生干涉现象
C.厚度均匀的薄膜,会形成干涉条纹
D.观察肥皂液膜的干涉现象时,观察者应和光源在薄膜的同一侧
解析:当光从薄膜的一侧照射到薄膜上时,只要前后两面反射回来的光波的光程差满足振动加强的条件,就会出现明条纹,满足振动减弱的条件就会出现暗条纹。要形成明暗相间的条纹,只有在薄膜厚度不均匀时才会出现,但对薄膜的形状没有要求,因此选项A、B错误。当薄膜厚度均匀时,不会出现干涉条纹,但能发生干涉现象,如果是复色光照射,这时某些颜色的光因干涉而减弱,另一些颜色的光因干涉而加强,减弱的光透过薄膜,加强的光被反射回来,这时会看到薄膜的颜色是振动加强的光的颜色,但没有形成干涉条纹,故选项C错误。由薄膜干涉中相干光的来源可知,干涉的区域应在入射光一侧,因此选项D正确。
答案:D
2、两盏普通白炽灯发出的光相遇时,我们观察不到干涉条纹,这是因为(  )
A.两盏灯亮度不同
B.灯光的波长太短
C.两灯光的振动情况不同        
D.电灯发出的光不稳定
解析:一般情况下,两个不同的光源发出的光或同一个光源的不同部分发出的光振动情况往往是不同的,由点光源发出的光或同一列光分出的两列光其振动情况是相同的。
答案:C
3、(多选)a光经过某干涉仪形成的光的干涉图样如图甲所示,若只将a光换成b光照射同一干涉仪,形成的光的干涉图样如图乙所示。则下述正确的是(    )
A.a光的频率较大        
B.b光的频率较大
C.a光的波长较大
D.b光的波长较大
d2e73ef5e6515f3792750fc60ba5727f.png
解析:由干涉图样可知a光的干涉条纹间距大于b光的条纹间距,所以有λa>λb,选项C正确,D错误;根据f=<Object: word/embeddings/oleObject11.bin>得fa<fb,选项A错误,B正确。
答案:BC
完成拓展提高。
通过完成拓展提高练习题,巩固基础知识。
课堂小结
一、双缝干涉
1、干涉条件
2、干涉图样
3、明暗条纹的条件
二、薄膜干涉
1、干涉图样
2、薄膜干涉
总结本节课基础知识。
帮助学生梳理知识结构,形成知识框架。
板书

e6abf39b18e4ec134a2cb02bdc5ce8dd.png
您需要登录后才可以回帖 登录 | 立即注册

本版积分规则

Archiver|手机版|小黑屋|5432教案网 ( 蜀ICP备2022024372号-1 |川公网安备51152402000101号 )|网站地图

GMT+8, 2026-4-8 17:52 , Processed in 0.788428 second(s), 32 queries .

Powered by Discuz! X3.5

© 2001-2026 Discuz! Team.

快速回复 返回顶部 返回列表