找回密码
 立即注册
搜索
查看: 22|回复: 0

[人教版] 16(九年级)能源与可持续发展(教案4)

[复制链接]

4万

主题

224

回帖

19万

积分

管理员

积分
192579
发表于 2026-4-6 04:39:34 | 显示全部楼层 |阅读模式
第4节   能源与可持续发展
教学目标                  
知识要点
课标要求
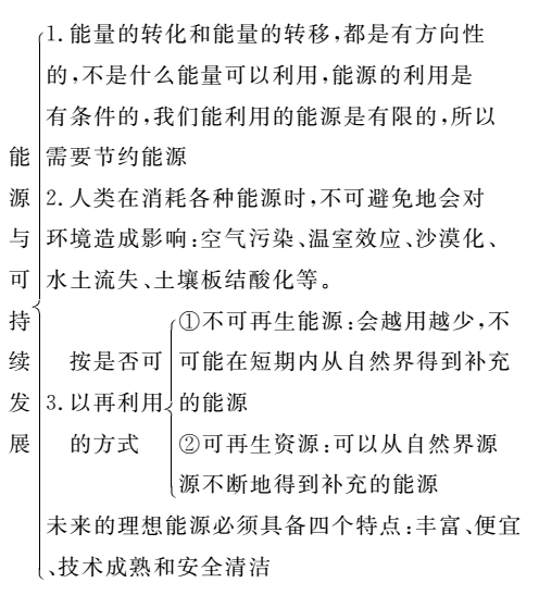
1.能量转移和转化具有方向性
理解能量转移和转化具有方向性
2.能源消耗对环境的影响
了解能源利用对环境的影响
3.能源与可持续发展
了解新能源的开发、利用及其优点
教学过程
新课引
在我们使用能源的过程中,你是否注意到这样一些现象:工作时间较长的机械的外壳会很烫手;汽车制动时,由于摩擦动能转化成为轮胎、地面和空气的内能;汽车行驶过程中要用大量的水吸收多余的热。这些消散掉的内能能否在次被收集起来提供机械做功,继续为我们服务呢?今天我们就来学习下能源与可持续发展,了解一下能源利用中的物理知识。
探究点一 能量转移和转化具有方向性
活动1:冬天,火炉把自己的内能传递给房间里的空气,供人们取暖;到了春天,能够把这些内能重新收集真情为,来年再用吗?显然不能。一般情况下,内能只能从高温物体转移到低温物体,不能相反。否则会引起其他的变化,消耗别的能。再如,冰箱里的热量不会自动转移到外部,而必须消耗其他的能量(电能)才能把热量转移出来使冰箱内部变交冷。可见,涉及热现象的能量转化过程是有方向睡,不可逆的,消散掉的内能不能被收集起来再利用。同学们可以讨论、交流一下,看看哪些能量可以被利用,哪些不能?
归纳总结:前面学习过的化石能源、核能、太阳能可以被利用,风能、水能、地热能也能被利用。机械摩擦产生的内能不能被利用,空气摩擦产生的内能也不能被利用。

c4052dba5f1265e37d21bf9de483a9b2.jpg
a8a08557ea08da9615f4053110c21ea6.jpg
探究点二 能源消耗对环境的影响
活动1:人类在耗用各种能源时,特别是目前石油、煤炭占了能源的绝大部分,而且年消耗量在不断增长,不可避免地会对环境造成影响。现在我们来看下影像,了解一下它对环境有哪些影响呢?
4473061e4baf08e75ea55a63e8d65ff1.jpg
e77a3fcbf94638cd5bad3d36919cf2a3.png
同学们交流讨论自己的感受和想法。
活动2:学生通过各种媒体,可能对能源消耗对环境的影响有一些初步的认识。然后让学生讨论、交流举出能源消耗还会对环境造成哪些影响,并且在老师的指导下,把课本P179“想想议议”表中的空格填上,使学生认识到过量使用能源会对环境造成严重的破坏。
探究点三 能源与可持续发展
活动1:阅读课本相关内容,讨论交流后回答:能源按是否可以再生利用的方式怎么分类?
学生回答:1.不可再生能源:煤、石油、天然气、核能等 ; 2.可再生能源:太阳能、水能、电能、沼气等
未来的理想能源
活动2:化石能源的大量使用,不仅留给子孙后代的越来越少,而且造成严重的环境问题。根据学过的有关能源的知识,以及课本上提出的条件,在老师的指导下,让学生说一说哪些是未来的理想能源,并说明其道理,同时在课堂上展开讨论。
板书设计
第4节 能源与可持续发展

b3e996023e6b94c4d2e713c2965980f8.png
教学反思
在帮助学生分析能源消耗对环境的影响时,通过多媒体播放有关视频,将枯燥的说教变成动态影响呈现给学生,激发学生的学习兴趣。这样会给学生直观视觉效果,留下深刻的印象。让学生参与讨论、交流、发言,增强学生环保意识,建立低碳生活的社会意识和社会责任感。
并且针对目前有煤炭、石油等资源的枯竭而提出的开发理想新能源的构想,鼓励学生根据自己的认识大胆设想未来理想的新能源必须满足的条件,这样不仅活跃了课堂气氛,让学生参与教学,同时,锻炼了学生的创新能力,激发了学生的学习兴趣。使学生认识到能源的开发、合理利用与环保对社会可持续发展具有重要战略意义。
您需要登录后才可以回帖 登录 | 立即注册

本版积分规则

Archiver|手机版|小黑屋|5432教案网 ( 蜀ICP备2022024372号-1 |川公网安备51152402000101号 )|网站地图

GMT+8, 2026-4-24 05:04 , Processed in 0.768379 second(s), 32 queries .

Powered by Discuz! X3.5

© 2001-2026 Discuz! Team.

快速回复 返回顶部 返回列表