找回密码
 立即注册
搜索
查看: 1|回复: 0

[人教版] (选必2)4.1流域内协调发展 (导学案2)

[复制链接]

2万

主题

224

回帖

13万

积分

管理员

积分
134750
发表于 4 小时前 | 显示全部楼层 |阅读模式
第四章  区际联系与区域协调发展
第一节    流域内协调发展

ebba3c46d7188b3adf0ec516673616b9.png
1.运用资料并结合实例,理解流域内协调发展的必要性和重要性。
2.结合实例,了解流域上中下游协作开发利用水资源的方式,说明流域内部协作开发水资源的意义。
3.结合实例,了解流域内协同解决水质等水环境问题的措施,说明流域内部保护环境的意义。

8782edf28c15ac32d21d6947456ef67c.png
1.了解流域协作开发利用水资源的方式,说明流域内部协作开发水资源的意义。
2.了解流域内协同解决水质等水环境问题的措施,说明流域内部保护环境的意义。
3.理解流域内协调发展的必要性和重要性。

5cde7c138e5cdfc19d45d5fcc80be4f8.png
【填空版】
一、流域内部水资源协作开发
1.流域概述
(1)水系:由河流的干流和各级支流以及连通的湖泊、沼泽构成。
(2)流域:由分水岭所包围的河流或水系的集水区域。
2.流域内的水资源功能
农业灌溉、淡水养殖、提供工业用水和生活用水、发展航运水能发电、生态保护、旅游等多种功能。
3.流域特点
流域通过水流相互连接和影响,形成完整、独立的自然区域,流域的整体性强、关联度高。
4.水资源协作开发
(1)协作开发的必要性
①不同的利益主体对于水资源开发利用的需求不同,导致地区之间、上下游之间、工农业之间、城乡之间在水资源利用、水质保护中出现利益冲突。
②流域的整体性强、关联度高的特点,需要以流域为单元进行统筹管理。
(2)协作开发的措施
综合运用工程技术措施和行政、法律、市场等手段,对流域进行统筹管理,分担义务、分享权利、协调行为,为流域内各区域提供公平的共同发展的机会。
二、黄河的调沙减淤
1.实施背景
(1)河流特征:河流含沙量大
(2)存在问题
①黄土高原:水土流失严重,导致黄河挟带泥沙数量之多。
②黄河下游:流经华北平原,坡度变小,流速缓慢,泥沙沉积使下游河床不断抬高。
2.解决黄河沙患
侵蚀区需要减少入河泥沙量,堆积区需要减少河道淤积
3.主要措施
(1)对中游地区的水土流失
水土保持是减少入黄泥沙的根本措施。
②因地制宜进行综合治理
措施
具体做法
生物措施
封山育林、退耕还林还草
耕作措施
沿等高线耕作、留茬少耕、免耕
工程措施
修建梯田和水平沟、打坝淤地、挖鱼鳞坑
(2)对下游地区的河道淤积
利用水库对黄河调水调沙是一种有效的工程措施,
三、黄河流域水资源的调配
1.调配背景
(1)黄河径流量
(2)黄河流域人口、城乡较为密集,耕地数量,人、水矛盾突出。
2.出现的问题及影响
(1)问题:黄河断流
(2)影响
①对主河道的影响
●河道萎缩,降低了行洪能力,增加了汛期决口的风险
●干涸河道演变为沙带,增加了土地沙化的可能性
②对河流沿岸的影响
●影响工业供水与城乡居民生活供水
●影响农田的灌溉用水,农田受旱面增大
●水环境容量越来越小,加剧了黄河水污染
●沿岸大量开采地下水
③对河口三角洲及海域的影响
●海岸侵蚀后退,海水倒灌
●湿地生态系统退化,生物多样性减少
●渤海水域失去重要的饵料来源,影响海洋生物的繁衍生存
3.采取的措施
(1)由黄河水利委员会实施黄河水量的统一调度分配
(2)黄河流域大力推广应用节水技术
【答案版】
一、流域内部水资源协作开发
1.流域概述
(1)水系:由河流的干流和各级支流以及连通的湖泊、沼泽构成。
(2)流域:由分水岭所包围的河流或水系的集水区域。
2.流域内的水资源功能
农业灌溉、淡水养殖、提供工业用水和生活用水、发展航运水能发电、生态保护、旅游等多种功能。
3.流域特点
流域通过水流相互连接和影响,形成完整、独立的自然区域,流域的整体性强、关联度高。
4.水资源协作开发
(1)协作开发的必要性
①不同的利益主体对于水资源开发利用的需求不同,导致地区之间、上下游之间、工农业之间、城乡之间在水资源利用、水质保护中出现利益冲突。
②流域的整体性强、关联度高的特点,需要以流域为单元进行统筹管理。
(2)协作开发的措施
综合运用工程技术措施和行政、法律、市场等手段,对流域进行统筹管理,分担义务、分享权利、协调行为,为流域内各区域提供公平的共同发展的机会。
二、黄河的调沙减淤
1.实施背景
(1)河流特征:河流含沙量大
(2)存在问题
①黄土高原:水土流失严重,导致黄河挟带泥沙数量之多。
②黄河下游:流经华北平原,坡度变小,流速缓慢,泥沙沉积使下游河床不断抬高。
2.解决黄河沙患
侵蚀区需要减少入河泥沙量,堆积区需要减少河道淤积
3.主要措施
(1)对中游地区的水土流失
水土保持是减少入黄泥沙的根本措施。
②因地制宜进行综合治理
措施
具体做法
生物措施
封山育林、退耕还林还草
耕作措施
沿等高线耕作、留茬少耕、免耕
工程措施
修建梯田和水平沟、打坝淤地、挖鱼鳞坑
(2)对下游地区的河道淤积
利用水库对黄河调水调沙是一种有效的工程措施,
三、黄河流域水资源的调配
1.调配背景
(1)黄河径流量
(2)黄河流域人口、城乡较为密集,耕地数量,人、水矛盾突出。
2.出现的问题及影响
(1)问题:黄河断流
(2)影响
①对主河道的影响
●河道萎缩,降低了行洪能力,增加了汛期决口的风险
●干涸河道演变为沙带,增加了土地沙化的可能性
②对河流沿岸的影响
●影响工业供水与城乡居民生活供水
●影响农田的灌溉用水,农田受旱面增大
●水环境容量越来越小,加剧了黄河水污染
●沿岸大量开采地下水
③对河口三角洲及海域的影响
●海岸侵蚀后退,海水倒灌
●湿地生态系统退化,生物多样性减少
●渤海水域失去重要的饵料来源,影响海洋生物的繁衍生存
3.采取的措施
(1)由黄河水利委员会实施黄河水量的统一调度分配
(2)黄河流域大力推广应用节水技术

b79d4a26d6f26fdc00b5249a6b826a72.png
【合作探究1】分析莱茵河流域水污染防控的措施
莱茵河是一条重要的国际河流。莱茵河不仅是沿岸上千万人的饮用水源和工农业用水的要来源,还承担重要的航运任务,也接纳沿岸排放的生活和工农业污水,历史上曾一度变成欧洲下水道,但是流域内各国经过半个世纪的协调治理,已经成功的完成了莱茵河的污染防治。

b8a005f1d5e8e528c192adf0fcfdb472.jpg
1.莱茵河流域内哪个国家最急于改善水质、治理污染?为什么?
荷兰,位于莱茵河下游。上中游沿岸国家工业发达,人口众多,排放的生活污水和工业废水多。
2.菜茵河氯化物污染调查的结果显示,法国、德国是污染排放的主要国家。根据“谁污染,谁治理”“谁受益,谁付费”的基本原则,荷兰、德国、法国分别应承担什么责任?
德国、法国位于莱茵河沿岸,且工业发达,城市众多,排放的工业和生活污染物多,需要对污染物治理后才能排放,或者关闭一些小型的工厂;荷兰位于下游,受危害最大,上游国家进行治理后,它受益最大,应该为此支付一定的生态赔偿费用。
3.指出莱菌河水污染防控中应用的行政手段、经济手段、技术手段。
行政手段:成立莱茵河国际保护委员会、签署《莱茵河氯化物污染治理公约》、制定《莱茵河计划》
经济手段:生态补偿协议、产业结构调整等。
技术手段:实时动态监测、开发“莱茵河预警模型”、各监测站点互联等技术。
【合作探究2】对比分析黄河不同河段水资源的利用
黄河2015年总用水量中,农业用水(农田灌溉和林木渔畜业用水)占79%,工业用水占10% 生活用水(包括城镇公共和居民生活用水)占7%,生态用水占4%。其中,兰州到头道拐、 三门峡到花园口两河段2015年分别从黄河取水153.03亿立方米、22.99亿立方米,用水结构如图所示。

b5b82b4aae21ab1755bb644db789380c.jpg
1.图4.13 所示两河段的用水结构与全流域的相比,各有什么特点?
与全流域的相比:
兰州到头道拐:农业用水比重大,工业用水比重较少
三门峡到花园口:工业用水比重大,农业用水比重少
2.从提高黄河流域水资源利用效率的角度,提出改善水资源利用的建议。
农业方面:喷灌、滴灌;推广耐旱型农作物
工业方面:提升工艺流程;污水处理后再排放等
生活方面:提高水价;洗莱水进行浇花、冲厕所等
全流域协调用水,分配用水份额等

b60ecec8ed51171d29268a5d202f7214.png
山西省作为水土流失严重的省份之一,积极开展小流域的治理工作,取得了卓越成效。读山西省某小流域等高线地形图和鱼鳞坑示意图,回答1~3题。

6bffe0ccc322d256614b85cb81b46079.png
甲          乙
1.图示小流域综合治理的重点是(  )
A.充分利用沟底谷地,扩大耕作业规模
B.以水土保持为中心,综合开发利用水土资源
C.通过固沟、护坡、保塬工程,彻底治理水土流失
D.实行轮荒耕作制度,提高土壤肥力
2.图示小流域治理最适合采用农业技术措施的地点是(  )
A.①      B.②     C.③     D.④
3.鱼鳞坑是该小流域在陡坡地植树造林的一种措施,人们在挖坑培埂时往往将半圆形的埂筑得中间高、两侧低,其目的是(  )
A.提高鱼鳞坑美观度,增强观赏性
B.增加鱼鳞坑容量,防止坑水外溢
C.使坑内溢水分散流动,减弱径流的冲刷力
D.增强坑埂的坚固度,防止洪水冲毁坑埂
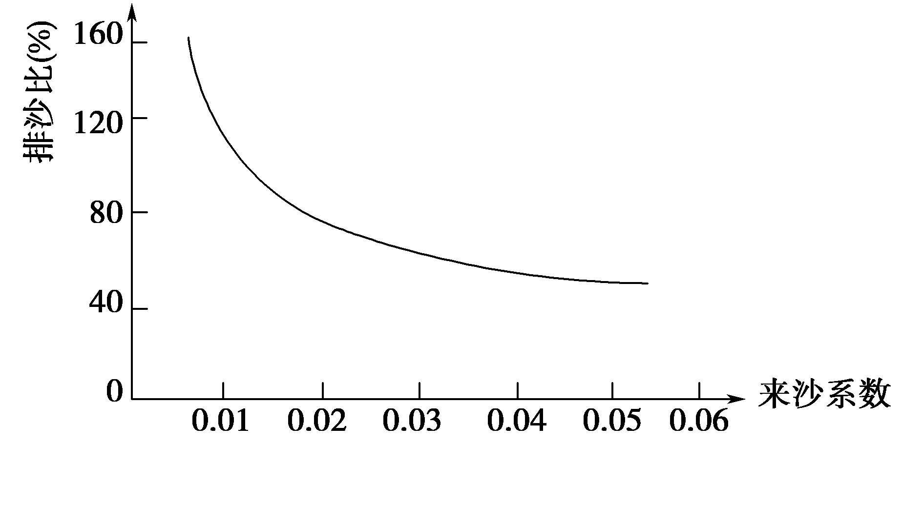
下图为黄河花园口至利津河段年均排沙比(河段出口年均排沙量与河段入口年均来沙量之比)与花园口站年均来沙系数(河流含沙量与河流流量之比)关系图。据图完成4~5题。

647df4fb03e912d5807db50c7449d0be.png
4.为使花园口至利津河段不淤积,花园口站年均来沙系数应至少在(  )
A.0.007以下    B.0.012以下     C.0.022以上   D.0.032以上
5.该河段来水量增加,必定导致(  )
A.河段含沙量减小        B.河段排沙比减小
C.花园口站来沙系数增大        D.利津站排沙量增大
1.B 2.A 3.C [第1黄土高原水土流失综合治理应以水土保持为中心不宜扩大耕作业规模;彻底治理水土流失要综合运用生物措施、工程措施和农业技术措施等;轮荒耕作制度不利于提高土壤肥力。第2农业技术措施主要适用于黄土高原地势平坦地区发展种植业读图可知图中①处等高线稀疏地形平坦适宜发展农业生产。第3鱼鳞坑是该小流域在陡坡地植树造林的一种措施人们在挖坑培埂时往往将半圆形的埂筑得中间高、两侧低会使得坑中水溢满时由上向下流动分散水流弱径流的冲刷力
4.B 5.D [第4依据材料可知要想河段泥沙不淤积则排沙比应≥1根据图中排沙比和来沙系数的关系可确定花园口站来沙系数应小于0.012。第5该河段来水量增加河水的搬运能力增强该河段含沙量会增加排沙量也应随之增
您需要登录后才可以回帖 登录 | 立即注册

本版积分规则

Archiver|手机版|小黑屋|5432教案网 ( 蜀ICP备2022024372号-1 |川公网安备51152402000101号 )|网站地图

GMT+8, 2026-3-29 08:29 , Processed in 0.697721 second(s), 32 queries .

Powered by Discuz! X3.5

© 2001-2026 Discuz! Team.

快速回复 返回顶部 返回列表