找回密码
 立即注册
搜索
查看: 1|回复: 0

[人教版] (选必2)4.1流域内协调发展(教案2)

[复制链接]

2万

主题

224

回帖

13万

积分

管理员

积分
134750
发表于 4 小时前 | 显示全部楼层 |阅读模式
第四单元  区际联系与区域协调发展
第一节 流域内协调发展

2d911c28aa6d0b5e327bc53bd23dc75e.png
本节课的内容结合新课程标准的要求主要从以下几方面对流域内协调发展进行讲解。首先介绍了流域内部水资源的开发,其次以黄河为例,从调沙减淤以及水资源的调配方面介绍如何实现流域的协调发展。本节课的内容为本章后面的章节的学习打下了基础,也有利于培养学生分析问题、解决问题的综合地理思维能力。

44ddef8ea81d029bb1c1e28076c9ed83.png
教学目标:
1.运用资料并结合实例,理解流域内协调发展的必要性和重要性。
2.结合实例,了解流域上中下游协作开发利用水资源的方式,说明流域内部协作开发水资源的意义。
3.结合实例,了解流域内协同解决水质等水环境问题的措施,说明流域内部保护环境的意义。
核心素养:
1.区域认知:从区域视角认识流域。
2.综合思维:结合图文资料,分析流域的协调发展。
3.地理实践力:绘制流域协调开发的思维导图,。
4.人地协调观:说明流域协调开发过程中,对流域内部环境保护的影响。

c7bdfce928195d2be7304732f1718f14.png
1.了解流域协作开发利用水资源的方式,说明流域内部协作开发水资源的意义。
2.了解流域内协同解决水质等水环境问题的措施,说明流域内部保护环境的意义。
3.理解流域内协调发展的必要性和重要性。

7f87df24f2527dcef87ce314c1561c39.png
教师准备:课件、学案、投影仪等。
学生准备:结合学案课前预习。

c65032410c0ff1332091edf2c345b64f.png

ecc269a2ecc17c0be010b454cdc01764.png 【老师】四川从2017年全面建立河长制,2018年全面建立湖长制以来,所有的7415条河流、7817座水库全部建立了“河长制”,泸沽湖等29个重要天然湖泊被纳入了“湖长制” 。不仅如此,四川还把2458条长年流水的水渠和一些重要的渠道、12个湿地都创新性的纳入了河长制管理范畴。
思考:为什么要实行“河长制” ?
【学生】思考并回答。
【老师】陈述:答案就在今天这节课的内容里,让我们一起来通过对区域要素的学习领略不同区域的风采。首先我们来了解本节课的教学目标。
板书:第一节 多种多样的区域
展示:教学目标

f4e359b0cd75bcb1cbaa6fd629eb23bd.png
【学生】认真听讲、做笔记
  • 流域内部水资源协作开发(板书)
1、概念(板书)
【老师】在学习之前我们先介绍几个概念。我们来看下面这个流域图。什么是水系?什么是流域呢?

0096cdf229c4b126e1cd71c41a1e5209.png
【学生】积极举手发言.
【老师】水系:河流干流和支流以及流域内的湖泊、沼泽、地下暗河彼此连接形成庞大的系统,又称河系。
流域:由分水岭所包围的河流或水系的集水区域。
分水岭:相邻流域间的山岭或河间高地。
【学生】认真整理笔记。
【老师】流域内的水资源有哪些功能?
【学生】思考回答。
【老师】对照图片讲解,水资源的功能有农业灌溉、淡水养殖,提供工业和生活用水、水能发电、生态保护、旅游、发展航运等。

90105e7ca71b41a8eec54005d4b63f59.png
  • 水资源的功能(板书)
【老师】水资源对于流域内不同行政区域,不同行业和部门具有开放共享性,因此,流域内水资源的协作开发和综合利用会影响整个流域的社经济生态环境,系统的运行和发展。读图思考,水资源利用中的冲突,为什么要进行协调开发?
【学生】读图思考并回答。
  • 水资源协作开发(板书)

986cf4cf51f1df76389f2c7d5da04c2f.jpg
【老师】①不同的利益主体对于水资源开发利用的需求不同,导致地区之间、上下游之间、工农业之间、城乡之间在水资源利用、水质保护中出现利益冲突。
②流域的整体性强、关联度高的特点,需要以流域为单元进行统筹管理。
【学生】认真听讲整理。
【老师】如何进行协调开发呢?
【学生】思考并回答。
【老师】概括总结:上游:制定相关法律,实施水源地保护、水土保持等生态保护措施;下游:对下游区域征收费用作为对上游生态保护的经济补偿;全流域:设立专门的管理机构,对全流域进行水量的分配和调度、水利工程建设的布局规划、排污治污管控,如河长制。也就是在导入中提到的问题。接下来我们以黄河为例,了解一下黄河是如何实现区域协调发展的。
  • 黄河的调沙减淤(板书)
1.水文特征(板书)
【老师】我们先来复习一下河流的水文特征。
【学生】回扣课本,巩固知识。
【老师】概括总结:河流的水文特征,包括流量、含沙量、汛期结冰期和流速。那黄河的水文特征中,最突出的是哪些方面?
【学生】思考并回答。
【老师】含沙量大和径流量少。
【学生】认真听讲并做好笔记。
【老师】含沙量大,是黄河最突出的水文特征,读图思考,黄河下游成为地上河的原因是什么?

873d886d111c669126bdb088d727eae7.png
【学生】思考并回答。
【老师】概括总结:黄河中游水土流失严重,导致黄河携带泥沙数量较多,当流经华北平原时,坡度变小,流速减慢,泥沙沉积使下游河床不断抬高,形成世界上著名的地上河。
【学生】认真听讲并做好笔记。
【老师】黄河沙患该如何解决呢?需要流域内综合协调,首先来看侵蚀区,结合刚才黄河下游成为地上河的原因,思考作为侵蚀区,也就是产沙区应该采取哪些措施?
【学生】思考并回答。
【老师】概括:同学们说的很好,侵蚀区需要减少入河泥沙量,而侵蚀区主要是中游的黄土高原,所以应该做好黄土高原的水土保持工作。
2.主要措施:侵蚀区(板书)
【学生】认真听讲。
【老师】结合我们前面所学的黄土高原水土流失的治理,思考黄土高原如何进行水土保持工作?
【学生】思考并回答。
【老师】概括总结:水土保持措施,包含生物措施、耕作措施、工程措施相结合的综合治理。生物措施主要有封山育林、退耕还林还草等耕作措施,包括沿等高线工作,刘查少耕免耕等工程措施,包括修建梯田和水平句打坝淤地,挖鱼鳞坑等。读图4.6黄土高原实施水土保持工程措施的模式,了解不同的工程措施,有不同的作用。
26745e806c9e5a67d678f0edd7a3280e.png

695d37f8cfec789e0266d74a8438f29b.png
【学生】认真读图。
【老师】黄河下游的堆积区应该采取怎样的措施呢?
2.采取措施:堆积区(板书)
【学生】思考并回答。
【老师】减少河道淤积,那具体应该怎么做?读图思考。

4b263a35675aa5f30c4cbe61710683c1.jpg
【学生】读图思考并回答。
【老师】从图片上可以看出,这是小浪底工程利用人造洪峰向下游放水,提高下游行洪输沙能力,实现对黄河下游河床的全线重刷,将淤积的沙送入大海。也就是说,下游堆积区利用水库对黄河调水调沙。什么时间进行调水调沙呢?
【学生】认真记笔记然后思考并回答。
【老师】应该在黄河汛期到来之前,这一个问题选择题经常会涉及到。
【学生】认真听讲记笔记。
【合作探究1】分析莱茵河流域水污染防控的措施
莱茵河是一条重要的国际河流。莱茵河不仅是沿岸上千万人的饮用水源和工农业用水的要来源,还承担重要的航运任务,也接纳沿岸排放的生活和工农业污水,历史上曾一度变成欧洲下水道,但是流域内各国经过半个世纪的协调治理,已经成功的完成了莱茵河的污染防治。

b8a005f1d5e8e528c192adf0fcfdb472.jpg
1.莱茵河流域内哪个国家最急于改善水质、治理污染?为什么?
2.菜茵河氯化物污染调查的结果显示,法国、德国是污染排放的主要国家。根据“谁污染,谁治理”“谁受益,谁付费”的基本原则,荷兰、德国、法国分别应承担什么责任?
3.指出莱菌河水污染防控中应用的行政手段、经济手段、技术手段。
【老师】阅读材料,思考上面的三个问题。
【学生】阅读材料,思考并回答。
【老师】概括总结:1.荷兰,位于莱茵河下游。上中游沿岸国家工业发达,人口众多,排放的生活污水和工业废水多。
2.德国、法国位于莱茵河沿岸,且工业发达,城市众多,排放的工业和生活污染物多,需要对污染物治理后才能排放,或者关闭一些小型的工厂;荷兰位于下游,受危害最大,上游国家进行治理后,它受益最大,应该为此支付一定的生态赔偿费用。
3.行政手段:成立莱茵河国际保护委员会、签署《莱茵河氯化物污染治理公约》、制定《莱茵河计划》
经济手段:生态补偿协议、产业结构调整等。
技术手段:实时动态监测、开发“莱茵河预警模型”、各监测站点互联等技术。
【老师】黄河的另一个突出特征是径流量较少,因此水资源利用方面存在一个突出的问题——下游断流。
三、黄河流域水资源的调配(板书)
  • 调配背景(板书)
  • 出现的问题以及影响(板书)
【老师】结合所学知识思考,为什么黄河下游断流现象会越来越严重?
【学生】思考并回答。
【老师】概括总结:自然原因:
黄河流域大部分流经干旱、半干旱区,降水量少,蒸发量大,水量小;下游形成“地上河”,无支流汇入;降水季节分配不均匀,年际变化大.
人为原因:
流经区域人口稠密,经济发达,工农业生产和生活用水量大;水资源利用不合理,浪费严重.
【学生】认真听讲并整理。
【老师】黄河断流以后会产生什么影响?
【学生】思考并回答。
【老师】概括总结:对主河道的影响:河道萎缩,降低了行洪能力,增加了汛期决口的风险;
干涸河道演变为沙带,增加了土地沙化的可能性。

3512be6e432bd32e29269fce197bec60.png 对河口三角洲及海域的影响:影响工业供水与城乡居民生活供水; 影响农田的灌溉用水,农田受旱面积增大; 水环境容量越来越小,加剧了黄河水污染; 沿岸大量开采地下水。

a9c2aa61c245dc8579d53cd9f141601d.png 对河流沿岸的影响:海岸侵蚀后退,海水倒灌;湿地生态系统退化,生物多样性减少;渤海水域失去重要的饵料来源,影响海洋生物的繁衍生存。

6d7afa076158b1a3b9784e45570ac278.png
【学生】认真听讲记笔记
【老师】为了实现流域的协调发展,必须进行水资源的合理调配。阅读课本,找出采取了哪些措施?
3.采取的措施(板书)
【学生】认真阅读并回答。
【老师】概括总结:1999年开始,黄河水利委员会被授权实施黄河水量统一调度和分配。2009年,黄河水利委员会制定了《黄河取水许可管理实施细则》。2020年,习近平总书记为新时代的黄河大合唱调音定调,推动黄河流域高质量发展,创作好新时代的黄河大合唱。此外,黄河流域节水水平大大提高,通过以上措施,也就是水资源统一调配体制的逐步建立和节水技术的推广应用,基本保证了在严重枯水年份黄河下游不断流。
【合作探究2】对比分析黄河不同河段水资源的利用
黄河2015年总用水量中,农业用水(农田灌溉和林木渔畜业用水)占79%,工业用水占10%, 生活用水(包括城镇公共和居民生活用水)占7%,生态用水占4%。其中,兰州到头道拐、 三门峡到花园口两河段2015年分别从黄河取水153.03亿立方米、22.99亿立方米,用水结构如图所示。

b5b82b4aae21ab1755bb644db789380c.jpg
1.图4.13 所示两河段的用水结构与全流域的相比,各有什么特点?
2.从提高黄河流域水资源利用效率的角度,提出改善水资源利用的建议。
【老师】阅读材料,思考上面的问题。
【学生】小组讨论探究
【老师】概括总结:1.与全流域的相比: 兰州到头道拐:农业用水比重大,工业用水比重较少
三门峡到花园口:工业用水比重大,农业用水比重少
2.农业方面:喷灌、滴灌;推广耐旱型农作物 ;工业方面:提升工艺流程;污水处理后再排放等
生活方面:提高水价;洗莱水进行浇花、冲厕所等 ;全流域协调用水,分配用水份额等

b60ecec8ed51171d29268a5d202f7214.png
山西省作为水土流失严重的省份之一,积极开展小流域的治理工作,取得了卓越成效。读山西省某小流域等高线地形图和鱼鳞坑示意图,回答1~3题。

6bffe0ccc322d256614b85cb81b46079.png
甲          乙
1.图示小流域综合治理的重点是(  )
A.充分利用沟底谷地,扩大耕作业规模B.以水土保持为中心,综合开发利用水土资源
C.通过固沟、护坡、保塬工程,彻底治理水土流失D.实行轮荒耕作制度,提高土壤肥力
2.图示小流域治理最适合采用农业技术措施的地点是(  )
A.①      B.②     C.③     D.④
3.鱼鳞坑是该小流域在陡坡地植树造林的一种措施,人们在挖坑培埂时往往将半圆形的埂筑得中间高、两侧低,其目的是(  )
A.提高鱼鳞坑美观度,增强观赏性         B.增加鱼鳞坑容量,防止坑水外溢
C.使坑内溢水分散流动,减弱径流的冲刷力D.增强坑埂的坚固度,防止洪水冲毁坑埂
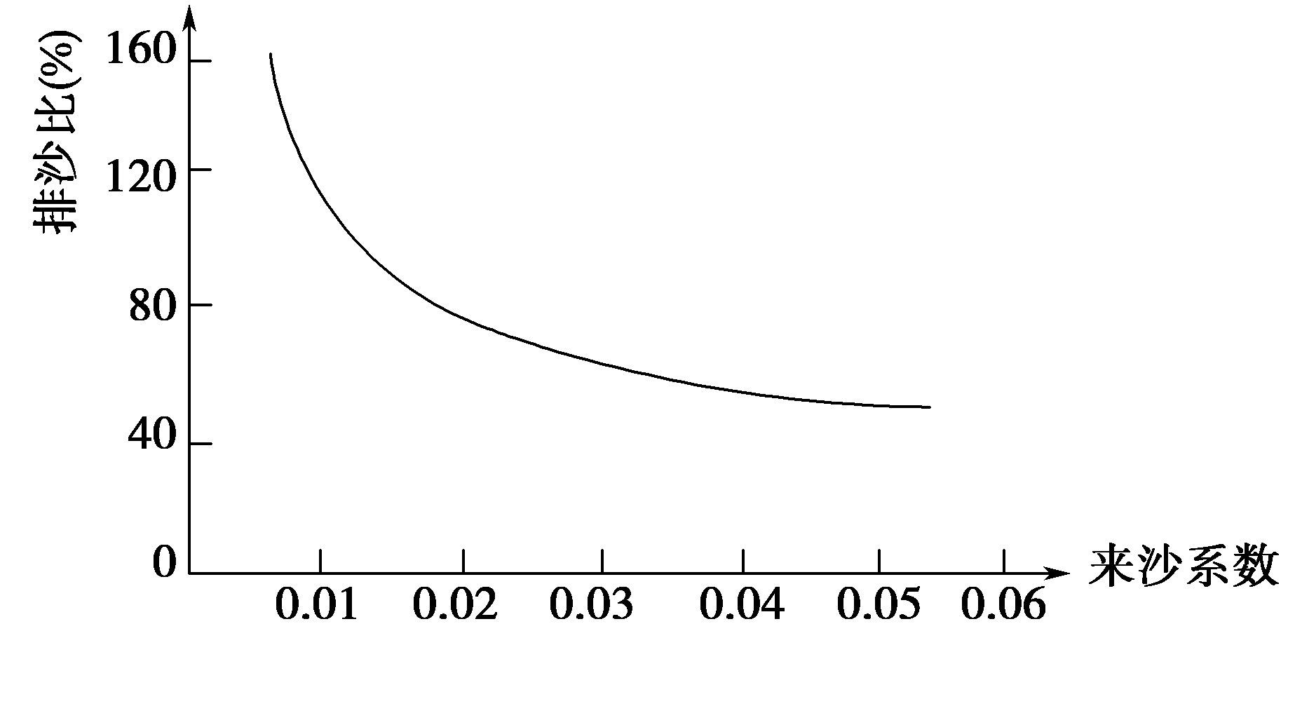
下图为黄河花园口至利津河段年均排沙比(河段出口年均排沙量与河段入口年均来沙量之比)与花园口站年均来沙系数(河流含沙量与河流流量之比)关系图。据图完成4~5题。

647df4fb03e912d5807db50c7449d0be.png
4.为使花园口至利津河段不淤积,花园口站年均来沙系数应至少在(  )
A.0.007以下    B.0.012以下     C.0.022以上   D.0.032以上
5.该河段来水量增加,必定导致(  )
A.河段含沙量减小        B.河段排沙比减小
C.花园口站来沙系数增大        D.利津站排沙量增大
1.B 2.A 3.C [第1题,黄土高原水土流失综合治理应以水土保持为中心,不宜扩大耕作业规模;彻底治理水土流失要综合运用生物措施、工程措施和农业技术措施等;轮荒耕作制度不利于提高土壤肥力。第2题,农业技术措施主要适用于黄土高原地势平坦地区,发展种植业,读图可知图中①处等高线稀疏,地形平坦,适宜发展农业生产。第3题,鱼鳞坑是该小流域在陡坡地植树造林的一种措施,人们在挖坑培埂时往往将半圆形的埂筑得中间高、两侧低,会使得坑中水溢满时,由上向下流动,分散水流,减弱径流的冲刷力,避免水土流失。]
4.B 5.D [第4题,依据材料可知要想河段泥沙不淤积,则排沙比应≥1,根据图中排沙比和来沙系数的关系可确定花园口站来沙系数应小于0.012。第5题,该河段来水量增加,河水的搬运能力增强,该河段含沙量会增加,排沙量也应随之增大,该河段排沙比与花园口站来沙系数变化不大。

627d3da948eeefea4a63b5d52b1d0824.png

69742be7772f731d0df576eb463aded8.png
您需要登录后才可以回帖 登录 | 立即注册

本版积分规则

Archiver|手机版|小黑屋|5432教案网 ( 蜀ICP备2022024372号-1 |川公网安备51152402000101号 )|网站地图

GMT+8, 2026-3-29 08:27 , Processed in 0.760380 second(s), 31 queries .

Powered by Discuz! X3.5

© 2001-2026 Discuz! Team.

快速回复 返回顶部 返回列表