找回密码
 立即注册
搜索
查看: 1|回复: 0

(必修2)5.3 中国国家发展战略举例(第一课时)导学案(1)

[复制链接]

2万

主题

224

回帖

13万

积分

管理员

积分
134502
发表于 3 小时前 | 显示全部楼层 |阅读模式
第五章  环境与发展
第三节  中国国家发展战略举例(第一课时)

ebba3c46d7188b3adf0ec516673616b9.png
1.区域认知:结合区域图文材料,理解不同主体功能区在可持续发展中应承担的责任和义务。
2.综合思维:结合图文材料,综合分析不同主体功能区的发展条件,并提出切实可行的发展措施。
3.地理实践力:运用所学知识和搜集资料,以及切身的考察,发现、总结区域发展中的问题。
4.人地协调观:结合具体问题,探寻不同主体功能区发展措施,促进可持续发展观的形成。

8782edf28c15ac32d21d6947456ef67c.png
1.主体功能区的概念、作用和类型。(重点)
2.制定区域发展战略的目的。(难点)

5cde7c138e5cdfc19d45d5fcc80be4f8.png
  • 建设主体功能区
1.概念
我国国土辽阔,区域差异大。一个区域可以同时具有多种功能,其中最主要、最核心的功能被称为
2.作用
建设主体功能区是生态文明理念下提出的国土开发和保护重大战略。主体功能区规划促使区域发展由盲目追求经济增长,转向依据主体功能
3.考虑的因素
一般来说,在确定区域的主体功能时,会综合考虑、自然资源的丰富度、等地理背景。
4.影响主体功能区的因素评价
适宜开发的土地少、、区域经济发展不平衡。
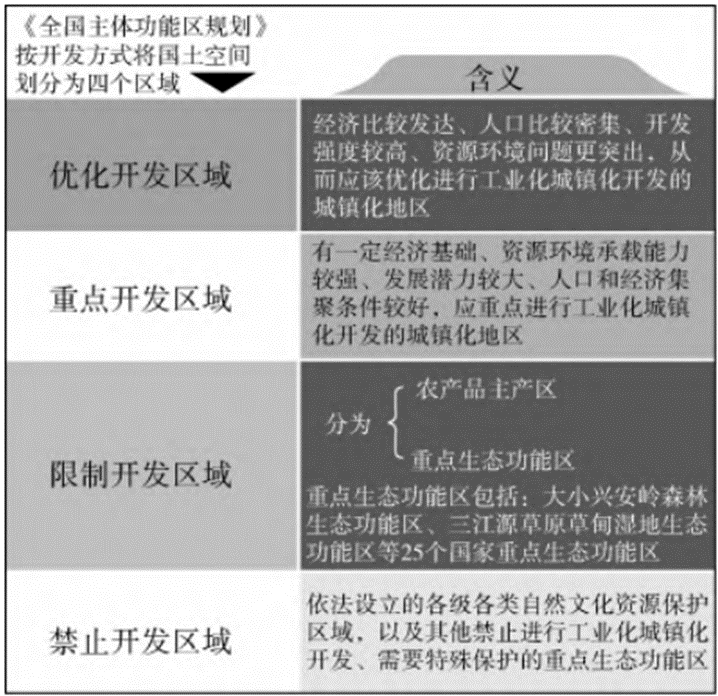
5.主体功能区类型划分
依据地理国情和国土开发状况,我国的主体功能区划分为区域、区域、区域和区域。这里的“开发”特指大规模的工业化、城镇化建设。
(1)优化开发区域:经济发达,人口密集,城镇体系完善,科技创新能力强,但资源和环境的承载能力已经接近饱和,需要、促进发展。
(2)重点开发区域:有一定的经济基础,人口较为密集,城镇体系初步形成,虽然目前开发基础,但未来的大,是支撑的重要增长极。
(3)限制开发区域:限制的是的工业化、城镇化开发,而不是所有的开发活动。限制开发区域分为两类:一类是区,一类是区。
(4)禁止开发区域:包括区、、国家级风景名胜区、国家森林公园和国家地质公园等,散布在上述三类开发区域之中。
6.各功能区间的关系
各类主体功能区在我国经济社会发展中都很重要,只是主体功能不同,发展的不同。明确一定区域的,并不排斥该区域发挥其他功能。
二、推动区域协调发展
1.制定区域发展战略的目的
我国区域发展差距,近年来,国家制定了的区域发展战略,如长江经济带发展战略、京津冀协同发展战略等。
2.长江经济带分析
长江经济带是我国重要的内河经济带,具有独特优势和巨大发展潜力
  • 长江经济带优势条件分析
  •             ,区位优势明显
  •             充足,种类丰富
  •             雄厚,产业优势明显
  • 城市密集,        广阔
(2)长江经济带的规划
长江经济带的发展规划明确提出要形成“、一极、多点”的空间格局。
(3)长江经济带取得了积极成效
  • 建设沿江            廊道
  • 建设综合            走廊
  • 推进新型城镇化,优化            

b79d4a26d6f26fdc00b5249a6b826a72.png
【活动】了解学校所在省级行政区的主体功能区的划分
结合教材P112图文,回答下面问题。
1、找出各类主体功能区及分布。
2、就某优化开发区域或重点开发区域,谈谈其经济开发的优势和潜力。
3、就某限制性开发区域或禁止开发区域,说明这里限制开发或禁止开发的原因。
4、综合上述活动的结果,谈谈你对“绿水青山就是金山银山”的理解。      

b60ecec8ed51171d29268a5d202f7214.png
一、选择题
1.关于主体功能区,下列说法错误的是( )
A.主体功能是指一个区域最主要、最核心的功能
B.我国国土辽阔,不同区域的主体功能可能差异很大
C.建设主体功能区是为了追求更大的经济效益
D.主体功能区规划促使区域发展转向依据区域主体功能因地制宜、有序开发
2.我国主体功能区建设的地理背景有( )
适宜开发的土地少       自然资源分布不均      生态环境比较脆弱
区域经济发展不平衡
A.①②③        B.①②④         C.②③④         D.①②③④
《全国主体功能区规划》是中华人民共和国成立以来我国第一个全国性国土 空间开发规划。结合下图,回答3-4题。

5a27e984508917f821f3746896cd7d36.png
3.关于我国四类主体功能区的说法,错误的是(  )
A.优化开发区域需要优化产业结构、促进城镇群的协调 发展
B.重点开发区域未来的开发潜力大,是支撑全国经济增 长的重要增长极
C.重点生态功能区必须将保护和修复环境放在首位
D.禁止开发区域的分布相对集中
4.《全国主体功能区规划》体现了可持续发展中(  )
A.经济持续发展是条件              B.生态持续发展是基础
C社会持续发展是目的               D.政治英明是先决条件
5.2016年9月,《长江经济带发展规划纲要》正式印发,确立了长江经济带“一轴、两 翼、三极、多点”的发展新格局,中共中央、国务院明确要求充分发挥长江经济带横跨 东中西三大板块的区位优势,以共抓大保护、不搞大开发为导向,以生态优先、绿色发 展为引领,依托长江黄金水道,推动长江上中下游地区协调发展和沿江地区高质量发展。 目前,长江经济带在哪些方面取得了积极成效(  )
建设沿江绿色生态廊道                  建设综合立体交通走廊
发挥黄金水道优势,打造沿江工业带      推进新型城镇化,优化产业布局
A.①②③         B.①②④          C.①③④         D.②③④
6.阅读图文材料,回答问题。
材料一 2016年2月,国家发改委发布消息称,2016年推动长江经济带发展,要坚持走生态优先、绿色发展之路,着力打造¨一道两廊三群”,即大力构建绿色生态廊道、建设综合立体交通走廊和现代产业走廊、发展沿江三大城市群(长江三角洲城市群、长江中游城市群和成渝城市群)。下图为长江经济带示意图

022df3fe0d0b69fef7f636d0146de3be.png
材料二 下图为近十年间江西省耕地减少比例统计图。

0b9679e34ef626a77da1f78cd90fd453.png
材料三 城市群的竞争力包括先天竞争力、现实竞争力和成长竞争力。先天竞争力主要指城市群的地理位置、发展空间、劳动力数量和移民规模等。
(1)分析江西省生态退耕比例大的原因。
(2)指出长江三大城市群中先天竞争力最强的城市群,并简要分析其原因。
(3)为遵循“生态优先”原则,建设绿色生态廊道,应采取哪些措施?

627d3da948eeefea4a63b5d52b1d0824.png    
您需要登录后才可以回帖 登录 | 立即注册

本版积分规则

Archiver|手机版|小黑屋|5432教案网 ( 蜀ICP备2022024372号-1 |川公网安备51152402000101号 )|网站地图

GMT+8, 2026-3-28 09:16 , Processed in 0.713689 second(s), 31 queries .

Powered by Discuz! X3.5

© 2001-2026 Discuz! Team.

快速回复 返回顶部 返回列表