找回密码
 立即注册
搜索
查看: 1|回复: 0

(必修2)5.3 中国国家发展战略举例(第一课时)教学设计(1)

[复制链接]

2万

主题

224

回帖

13万

积分

管理员

积分
134502
发表于 4 小时前 | 显示全部楼层 |阅读模式
第五章  环境与发展
第三节  中国国家发展战略举例(第一课时)

2d911c28aa6d0b5e327bc53bd23dc75e.png
本节分成两部分,一、建设主体功能区:先从主体功能区概念开始,然后解释规划主体功能区的作用,之后是主体功能区的因素、分类,最后梳理了主体功能区之间的关系;二、推动区域协调发展:先讲解制定区域发展战略的目的,然后以长江经济地为例进行分析

44ddef8ea81d029bb1c1e28076c9ed83.png
1.区域认知:结合区域图文材料,理解不同主体功能区在可持续发展中应承担的责任和义务。
2.综合思维:结合图文材料,综合分析不同主体功能区的发展条件,并提出切实可行的发展措施。
3.地理实践力:运用所学知识和搜集资料,以及切身的考察,发现、总结区域发展中的问题。
4.人地协调观:结合具体问题,探寻不同主体功能区发展措施,促进可持续发展观的形成。

c7bdfce928195d2be7304732f1718f14.png
1.主体功能区的概念、作用和类型。(重点)
2.制定区域发展战略的目的。(难点)

7f87df24f2527dcef87ce314c1561c39.png
教师准备:课件、教材、PPT翻页笔、粉笔等;发学案。
学生准备:结合学案进行课前预习。

c65032410c0ff1332091edf2c345b64f.png
主要环节与时间
教师(讲解、提问、演示)活动
学生活动
新课导入
时间:3分钟左右
(教师播放视频,并提出问题)
为了达成生态文明建设的美好愿景,我国制定了若干项国家发展战略,你能说出一两项吗?
板书:第二节 工业区位因素及其变化
观看、思考、积极回答
展示学习目标
时间:2分钟左右
(学习目标展示)
1.区域认知:结合区域图文材料,理解不同主体功能区在可持续发展中应承担的责任和义务。
2.综合思维:结合图文材料,综合分析不同主体功能区的发展条件,并提出切实可行的发展措施。
3.地理实践力:运用所学知识和搜集资料,以及切身的考察,发现、总结区域发展中的问题。
4.人地协调观:结合具体问题,探寻不同主体功能区发展措施,促进可持续发展观的形成。
听讲、对重点内容做笔记
新课展示
一、建设主体功能区
板书:
一、建设主体功能区
1.概念
2.规划主体功能区的作用
3.影响主体功能区规划的因素
引导学生预习p109教材内容,结合幻灯片:
(提出问题)
  • 什么是主体功能区?
  • 规划主体功能区有什么作用?
  • 规划主体功能区需要考虑哪些因素?
(请同学用语言表达)
教师展示幻灯片:
总结:一个区域可以同时具有多种功能,其中最主要、最核心的功能被称为主体功能。
主体功能区规划促使区域发展由盲目追求经济增长,转向依据主体功能因地制宜、有序开发。
一般来说,在确定区域的主体功能时,会综合考虑土地适宜开发的程度、自然资源的丰富度、生态环境的脆弱度和经济发展水平等地理背景。
思考、回答、认真听讲。
过渡
我们了解了主体功能区的概念、作用和影响因素,接下来,我们一起来评价我国的主体功能区划分的影响因素?
认真观看,思考问题。
建设主体功能区
时间:15分钟左右
4.因素的评价
(PPT展示图片)
教师分别进行讲解、评价。

f09bb405f35ce3463911f59832a7f0bb.png
  • 适宜开发的土地少

c488278ae802c81c9fa0d81e7da2dba0.png
(2)自然资源分布不均

824826a29a3b618c5d96871fd61fd8b5.png
(3)生态环境比较脆弱

66fae731d3b932c34e820de49e84c21f.png
(4)区域经济发展不平衡
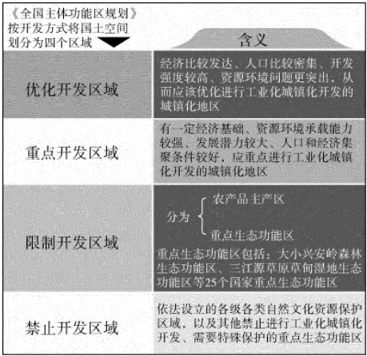
5.我国主体功能区的类型
(教师提出问题)
  • 我国的主体功能区有哪几种类型?
  • 它们的特点及发展方向又是怎样的呢?
(请同学们结合问题和导学案响应内容进行预习)
学生预习和讲解之后
(教师结合课件进行小结分析)
6.主体功能区的相互关系
(教师提出问题)
  • 主体功能区之间的关系是怎样的?
(学生回答后,教师结合幻灯片总结)
认真观察、思考、回答所提问题
【活动】:了解学校所在省级行政区的主体功能区的划分
时间:15分钟左右
教材P112了解学校所在省级行政区的主体功能区的划分的活动。
2010年国务院颁布了《全国主体功能区规划》,目前各省级行政区的主体功能区规划已全部编制完成,并在国家发展和改革委员会官方网站上公布。
运用网络等手段,获取学校所在省级行政区的主体功能区规划图及相关资料。
1找出各类主体功能区及分布。
2.就某优化开发区域或重点开发区域,谈谈其经济开发的优势和潜力
3.就某限制性开发区域或禁止开发区域,说明这里限制开发或禁止开发的原因
4.综合上述活动的结果,谈谈你对“绿水青山就是金山银山”的理解。
合作讨论、思考、回答问题
  • 推动区域协调发展
时间:15分钟左右
板书:二、 推动区域协调发展
1.制定区域发展战略的目的
2.长江经济带分析
(1)长江经济带概况
(2)长江经济带优势条件
(3)长江经济带整体规划
(4)长江经济带取得的成效
过渡:为逐步缩小我国区域发展差距,近年来,国家制定了各有侧重的区域发展战略,如长江经济带发展战略、京津冀协同发展战略等。
接下来,我们以长江经济带为例进行分析,主要从长江经济带概况、优势条件、如何规划及取得成效几方面进行了解。
(PPT展示材料,结合图文内容,进行分析)
【问题】1.说出长江经济带的位置和范围?
    2.长江经济带有哪些优势条件
(PPT展示材料,结合问题进行分析)
  • 长江经济带概况
(PPT展示图片)

1bb544aac91450726199292f057813bc.png   
学生回答后,教师总结。
长江经济带横跨我国东中西三大区域,覆盖11个省级行政区,面积占全国的21%,人口和经济总量均超过全国的40%。
(2)长江经济带优势条件
(PPT展示图片)
教师分别从交通、资源、工业基础、市场方面进行讲解、评价。
(3)长江经济带整体规划
(PPT展示图片)
教师分别进行讲解、评价。
长江经济带的发展规划提出要形成“一轴、两翼、三极、多点”的空间格局。
“一轴”是以长江黄金水道为依托,发挥上海、武汉、重庆的核心作用;
“两翼”分别指沪瑞和沪蓉南北两大运輸通道
“三极”指的是长江三角洲、长江中游和成渝三个城市群;
“多点”是指发挥三大城市群以外地级城市的支撑作用。
(4)长江经济带取得的成效
(PPT展示图片)
教师从建设沿江绿色生态廊道、建设综合立体交通走廊、推进新型城镇化几个方面分别进行讲解、评价。
思考、讨论、回答并做笔记
当 堂 检 测
一、选择题
1.关于主体功能区,下列说法错误的是( )
A.主体功能是指一个区域最主要、最核心的功能
B.我国国土辽阔,不同区域的主体功能可能差异很大
C.建设主体功能区是为了追求更大的经济效益
D.主体功能区规划促使区域发展转向依据区域主体功能因地制宜、有序开发
2.我国主体功能区建设的地理背景有( )
适宜开发的土地少       自然资源分布不均      
生态环境比较脆弱       区域经济发展不平衡
A.①②③              B.①②④         
C.②③④             D.①②③④
《全国主体功能区规划》是中华人民共和国成立以来我国第一个全国性国土 空间开发规划。结合下图,回答3-4题。

5a27e984508917f821f3746896cd7d36.png
3.关于我国四类主体功能区的说法,错误的是(  )
A.优化开发区域需要优化产业结构、促进城镇群的协调 发展
B.重点开发区域未来的开发潜力大,是支撑全国经济增 长的重要增长极
C.重点生态功能区必须将保护和修复环境放在首位
D.禁止开发区域的分布相对集中
4.《全国主体功能区规划》体现了可持续发展中(  )
A.经济持续发展是条件        B.生态持续发展是基础
C社会持续发展是目的         D.政治英明是先决条件
5.2016年9月,《长江经济带发展规划纲要》正式印发,确立了长江经济带“一轴、两 翼、三极、多点”的发展新格局,中共中央、国务院明确要求充分发挥长江经济带横跨 东中西三大板块的区位优势,以共抓大保护、不搞大开发为导向,以生态优先、绿色发 展为引领,依托长江黄金水道,推动长江上中下游地区协调发展和沿江地区高质量发展。 目前,长江经济带在哪些方面取得了积极成效(  )
建设沿江绿色生态廊道                  
建设综合立体交通走廊
发挥黄金水道优势,打造沿江工业带      
推进新型城镇化,优化产业布局
A.①②③         B.①②④         
C.①③④         D.②③④
6.阅读图文材料,回答问题。
材料一 2016年2月,国家发改委发布消息称,2016年推动长江经济带发展,要坚持走生态优先、绿色发展之路,着力打造¨一道两廊三群”,即大力构建绿色生态廊道、建设综合立体交通走廊和现代产业走廊、发展沿江三大城市群(长江三角洲城市群、长江中游城市群和成渝城市群)。下图为长江经济带示意图

022df3fe0d0b69fef7f636d0146de3be.png
材料二 下图为近十年间江西省耕地减少比例统计图。

0b9679e34ef626a77da1f78cd90fd453.png
材料三 城市群的竞争力包括先天竞争力、现实竞争力和成长竞争力。先天竞争力主要指城市群的地理位置、发展空间、劳动力数量和移民规模等。
(1)分析江西省生态退耕比例大的原因。
(2)指出长江三大城市群中先天竞争力最强的城市群,并简要分析其原因。
(3)为遵循“生态优先”原则,建设绿色生态廊道,应采取哪些措施?
练习、回答
课堂小结
时间:3分钟左右

440a90d556fb74806bb0e1fb77b9ec30.png
回顾总结
您需要登录后才可以回帖 登录 | 立即注册

本版积分规则

Archiver|手机版|小黑屋|5432教案网 ( 蜀ICP备2022024372号-1 |川公网安备51152402000101号 )|网站地图

GMT+8, 2026-3-28 09:19 , Processed in 0.697675 second(s), 32 queries .

Powered by Discuz! X3.5

© 2001-2026 Discuz! Team.

快速回复 返回顶部 返回列表