找回密码
 立即注册
搜索
查看: 1|回复: 0

(必修2)4.1 区域发展对交通运输布局的影响 教学设计(1)

[复制链接]

2万

主题

224

回帖

13万

积分

管理员

积分
134502
发表于 4 小时前 | 显示全部楼层 |阅读模式
第四章  交通运输布局与区域发展
第一节 区域发展对交通运输布局的影响

2d911c28aa6d0b5e327bc53bd23dc75e.png
在日常生活中,学生已经对交通运输方式的种类和选择有了初步认识;从地理课程标准看,已经明白交通运输是地域联系的一种主要方式;从学习能力看,学生没有上升到一定的高度,区域发展对交通运输的影响部分是新知识。作为交通运输建设通常是政府主导下的基础设施建设,与区域发展既相互促进又相互制约。随着区域的不断发展,交通输布局也处在不断的优化和完善之中。在教学过程中,让学生通过案例分析、自主学习、合作探究等形式去进行综合的分析与理解。

44ddef8ea81d029bb1c1e28076c9ed83.png
学习目标
核心素养目标
课程标准
结合实例,说明运输方式和交通布局与区域发展的关系。
综合思维
结合国家某项重大发展战略,理解交通运输对区域发展的影响,明确交通运输布局与区域发展的相互关系。




1.结合资料,理解交通运输布局的任务、目的、原则及变化趋势。
2.结合实地资料,掌握交通运输需求与交通运输布局的关系。
3.结合实地案例,分析资金与交通运输布局的关系。.
区域认知
结合区域图文材料和地理特征,明确交通运输布局的影响因素,明确区域发展对交通运输布局的影响。
地理实践力
结合所学知识,分析本地实际情况,掌握交通运输需求与交通运输布局的关系。指出其布局的合理性和不足,并设计改进的措施。
人地协调观
结合实例分析交通运输布局与人地和谐相处的关系。

c7bdfce928195d2be7304732f1718f14.png
重点:掌握影响交通运输布局的区位因素和布局的原则
难点:结合实例理解交通运输需求、资金、技术等区位因素对交通运输布局的影响

7f87df24f2527dcef87ce314c1561c39.png
多媒体 自制教具

c65032410c0ff1332091edf2c345b64f.png
《导入新课》
课件展示义乌机场航站楼

2e92c041130cbd550154c91cda9bc7de.jpg
义乌是个县级市,隶属于浙江省金华市。1991年4月义乌民航机场通航,成为我国第二个县级航空港(图4.1)。1993年、2006年和2012年三次扩建。2007年开通至香港特别行政区的临时航线。2014年8月,成为对外开放口岸,是我国第一个县级对外开放航空口岸。义乌北距杭州萧山机场只有约120千米,为什么还要在义乌建设民航机场?为什么金华没有民航机场,而其管辖的义乌却有民航机场?是什么原因促使义乌机场不断扩建,并成为对外开放航空口岸?通过本节内容的学习,大家就可以理解这个问题。
教师板书:
一、交通运输布局的一般原则
学生阅读教材P80-P81,并思考以下问题:
  • 交通运输布局的任务和目的是什么?
  • 交通运输布局有哪些要求?一般要遵循哪些原则?
教师讲解:、
交通运输布局的任务:对一个区域的交通线网、场站进行组织,客流、货流进行分配、引导等。
交通运输布局的目的:实现区域运输的合理化,以获得最大的经济效益和社会效益。
交通运输布局的要求:
  • 适应经济、社会发展的需要
  • 立足于现有的经济水平和技术、装备等条件
  • 注意地质、地貌、气候、水文等自然条件的影响
  • 考虑当前的交通运输实际
  • 要预测客流、货流未来的发展趋势
(过渡)交通运输布局的要求很多,因此在区域交通运输布局必须遵循以下原则:
【课件展示】图4.2区域交通运输布局的一般原则

8b50114b2d8c5ec3f9d011847a4c2de1.jpg
小结:区域交通运输布局总是处于变化之中,包括新的交通线、站建设,原有交通线、站的改建、扩建或废弃,不同运输方式衔接以及适应运输专业化、快速化而建设的专用线、站等的政善。交通运输布局的变化使区域交通运输布局逐渐趋向完善、优化。
(承转)区域在发展的同时,会产生更多的交通运输需求,从而要求交通运输布局做相应的变化。
学生阅读P81-P82,并思考以下问题:
  • 交通运输需求与交通线标准和场站规模有何关系?
  • 为什么交通运输布局的重点要关注交通运输需求大的线和点?
板书;
二、交通运输需求与交通运输布局
教师讲述:交通运输需求与交通运输布局的关系可以从以下四方面来阐述:
1. 交通运输需求决定了交通运输线的标准和场站的规模
交通运输需求量较小------交通线标准较低、场站规模较小;
交通运输需求量较大------交通线标准较高、场站规模较大。
2. 交通运输布局重点关注交通运输需求大的点和线
区域内的发展不平衡-----区域内的交通运输需求差异较大-----重点关注交通运输需求大的点和线。
城市为区域交通运输网的节点,区域主要交通运输线应尽可能连接沿线主要城市。
课件展示: 图4.3京沪高速铁路站点分布示意图

c0266e45b7011b9cba27dd68a713b853.png
学生思考:
1.京沪高速铁路沿线的高铁站的布局有什么特点?如果高铁站布局过密或过疏,会产生哪些问题?
2.高铁站基本上都设立在城区的边缘,为什么?
(承转)交通运输需求有运距、运时、运量、运价、运向等差异,因此,区域交通运输布局要充分发挥不同运输方式的特点。
板书:3. 区域交通运输布局要充分发挥不同运输方式的特点
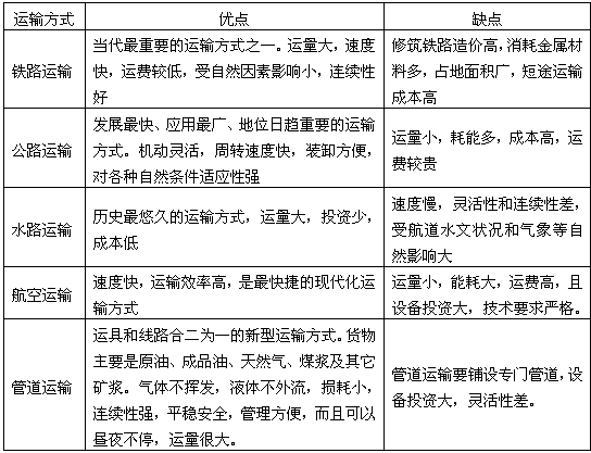
教师讲解:不同交通运输方式的特点

30ee077cad058e0cc55327059600b134.png
(承转)客、货运输任务的完成往往需要经过不同运输方式。随着经济全球化的发展,不同区域间经济联系更加紧密,人们生活水平不断提高,对交通运输的需求不仅关注单种运输方式的运速,更关注从起点到终点的运输时效。
板书:4. 交通运输布局要注意不同运输方式之间的衔接和转运效率
教师讲述:
交通运输布局还要注意不同运输方式之间的衔接和转运效率,由此产生了综合性交通运输枢纽
课件展示; (图44)。上海虹桥综合交通枢纽平面示意

48d8eabcf8ee82117deaa14c8742bae3.png
小结回顾:
区域交通运输需求增长的特点,决定了区域交通运输布局变化的特点。改革开放以来,义乌逐渐发展成为我国乃至世界最大的小商品生产和销售中心,对航空运输的需求快速增长,促使义乌航空港的开通和逐步扩建。
学生阅读
案例:非洲的铁路布局

45d17c54960ae230606adf1b132fdda6.jpg
(承转)通过非洲的铁路布局,我们可以看到交通运输若不能满足区域发展所产生的运输需求,则会阻碍区域发展,甚至成为区域发展的“瓶颈”。在很多发展中国家,尤其是处于工业化初期的国家,交通运输的建设往往具有滞后性。这主要与资金有关。
板书:
三、资金与交通运输布局
学生阅读P83-P84,思考以下问题:
  • 分析资金与交通运输布局的关系
  • 经济发展水平与交通线和点有什么相关性?
教师小结;
  • 交通运输---区域经济发展的“先行官”
  • 区域经济发展水平---影响交通线、站的密度和质量
经济落后地区:交通线和站点稀疏,质量较低
经济发达地区:交通线和站点密集,质量高
3. 区域经济发展水平----影响运输网的完善程度
随着区域的发展,经济水平的提升,从而有足够的资金推动交通运输建设相关技术水平的提高,使交通运输布局受自然条件的限制大为减弱(展示图4.6、图4.7并分析)
课件展示:(图4.6)青藏铁路的热棒

02e35d5df368efec21dee0f8a29bd9c1.jpg
课件展示;(图4.7)沪昆高速铁路贵州段景观

01ea768cd3f4b2682407c8c188c9a841.jpg
板书设计:
一、交通运输布局的一般原则
1. 交通运输布局的目的
2. 对交通运输布局的要求
3.区域交通运输布局的一般原则
二、交通运输需求与交通运输布局
1. 交通运输需求决定了交通运输线的标准和场站的规模
2. 交通运输布局重点关注交通运输需求大的点和线
3. 区域交通运输布局要充分发挥不同运输方式的特点
4. 交通运输布局要注意不同运输方式之间的衔接和转运效率
三、资金与交通运输布局
交通运输---区域经济发展的“先行官”
区域经济发展水平---影响交通线、站的密度和质量
区域经济发展水平---影响运输网的完善程度
您需要登录后才可以回帖 登录 | 立即注册

本版积分规则

Archiver|手机版|小黑屋|5432教案网 ( 蜀ICP备2022024372号-1 |川公网安备51152402000101号 )|网站地图

GMT+8, 2026-3-28 09:17 , Processed in 0.756517 second(s), 31 queries .

Powered by Discuz! X3.5

© 2001-2026 Discuz! Team.

快速回复 返回顶部 返回列表