找回密码
 立即注册
搜索
查看: 1|回复: 0

09(八上)第3课时我国气候的主要特征影响我国气候的主要因素(教案3)

[复制链接]

2万

主题

224

回帖

13万

积分

管理员

积分
133522
发表于 3 小时前 | 显示全部楼层 |阅读模式
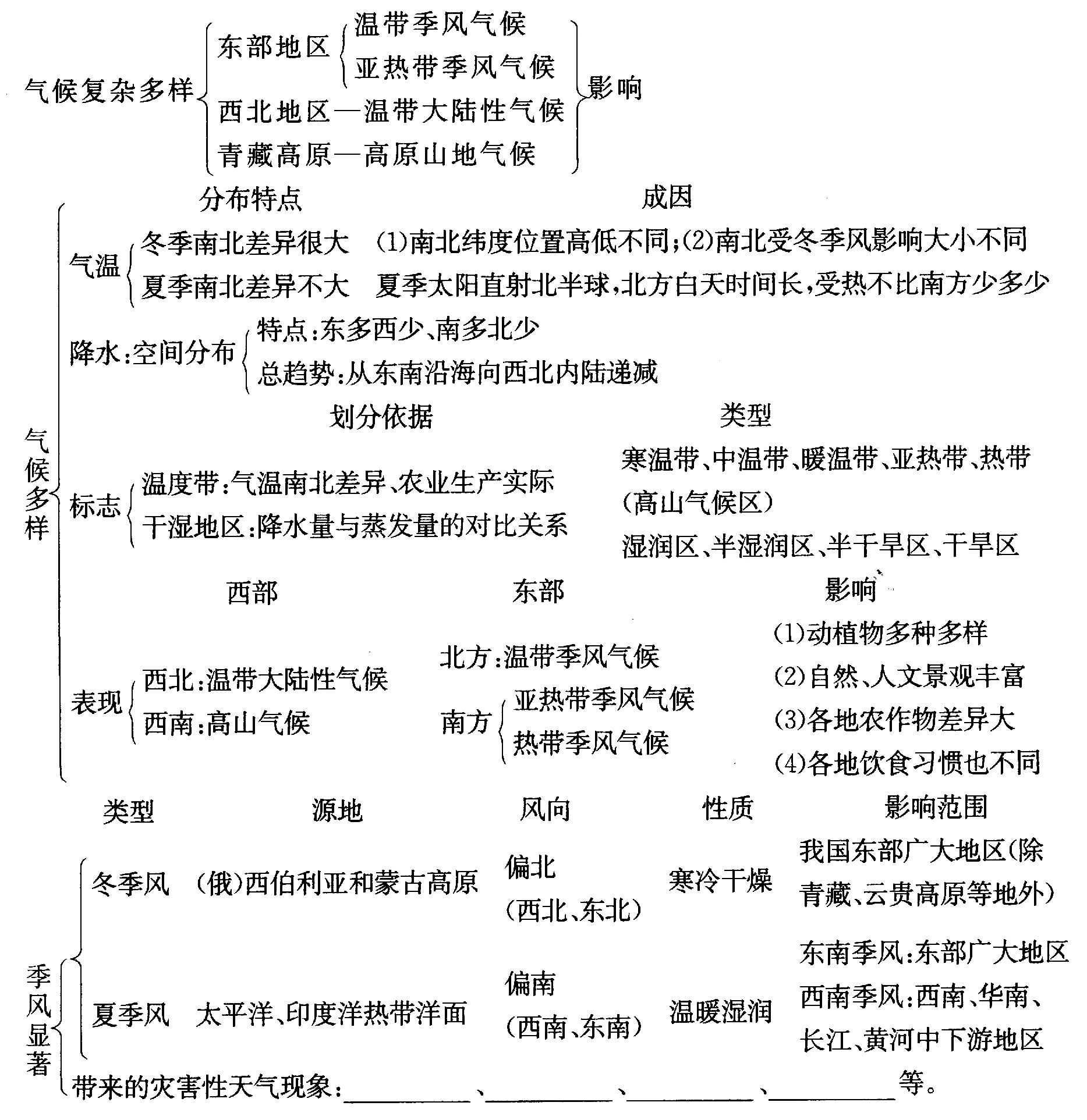
第3课时  我国气候的主要特征  影响我国气候的主要因素
教学目标
1、知识目标
1.知道我国主要气候类型的分布和特点。
2.了解我国气候复杂多样的优越性。
1、能力目标
1、初步学会分析气候类型图。
2.培养学生判读分析等值线分布图的技能
3、德育目标
使学生懂得因地制宜、合理利用资源,使人和环境相互协调发展是至关重要的。
教学重点
我国季风气候的特点和分布。
教学难点
1.有关气候图的分析判读。
2.气候对于我国人民生产生活的影响。
教学方法
读图分析、观察对比等为主的教学方法。
教具准备
1.投影仪、录像带以及有关图片。
2.绘制有关复合投影片等。
教学过程
[导入新课]
上节课我们已经着重学习了我国气候的一个重要特征,同学们回顾一下这个气候特征是什么?(学生:季风气候显著)我国的季风气候还有一个明显的特点,这个特点是什么?(学生:雨热同期)那么我国季风气候又分为哪两种气候类型?我国还有什么气候类型呢?
(板书)气候复杂多样
[讲授新课]
(投影)《我国不同的气候类型》引导学生仔细阅读、观察地图。
(提问)从图2.26上,你能发现什么呢?(学生:除了季风气候,我国还有其他气候类型:东部地区主要是北方的温带季风气候和南方的亚热带季风气候;西北地区主要是温带大陆性气候;西南地区是高原山地气候,云南南部、广东南部和台湾南部及海南岛属于热带季风气候)从图中,能否看出我国还有一个什么重要的气候特征?(学生:气候类型多种多样或气候复杂多样)(教师板书:气候复杂多样)这个气候特征的形成与哪些因素的影响有关呢?(学生:纬度位置、海陆位置、地形地势等)(教师及时表扬)
(投影)引导学生观察投影图和图中四个地点漠河、海口、吐鲁番、五道梁的气温曲线变化图和降水柱状图,分析各地的气候特点,进而判断它们各属于我国哪一种气候类型?在此基础上,引导学生搞清我国各气候类型的特点。
(学生回答)西北的吐鲁番盆地(年降水量不足10 mm,冬季平均气温在-10,夏季平均气温在25以下)气候干燥、冬冷夏热,属于温带大陆性气候;西南的五道梁(年平均气温在0以下)说明青藏高原上大部分地区四季低温,有的地区甚至终年冰雪覆盖)属于高原山地气候;东北部的漠河(年平均气温在0以下,年均降水量不足50 mm且集中分布于夏季,冬季均温达-30,降水仅10 mm,说明东北大小兴安岭地区冬季寒冷干燥而漫长)属于温带季风气候;南部的海口(年平均气温在20以上,年平均降水量在150 mm左右,说明海南岛气候湿润,终年皆夏)属于热带季风气候。
(教师小结)教师肯定学生的分析结果后,补充:此外,由于地形复杂多样,地势高低悬殊,更增加了我国气候的复杂多样性。在青藏高原地区就形成了独特的高山气候。
(投影)2.27,引导学生观察高山气候有什么特点?[学生:气候类型和地面植被呈现垂直变化:海拔低处为热带气候类型和植被(椰子树)、海拔较高处为温带气候类型和植被(落叶阔叶树)、海拔更高处为寒温带气候类型和植被(针叶树)、海拔最高处为寒带气候类型和植被(冰川广布)
(播放VCD)引导学生边听《珠穆朗玛》歌曲,边欣赏藏族人民的服饰。
(提问)青藏高原居民为什么要穿着体现自己民族特色的服饰——藏袍?
(阅读材料)引导学生学习课本P43上的有关材料。
(学生回答)一是可以保暖;二是可以适应温差的变化。
(教师小结)由此可见,不同的地形区有不同的气候特色,也有不同的民族服饰。
(课堂活动)1.结合下面材料,思考如何因地制宜地利用我国复杂的气候资源。
果菜乘专列
海南、广东、广西等地区素有天然大温室的美称,一直是我国主要的果菜生产基地,所种植的瓜菜每年都以200万吨的规模远销全国。为此,铁道部门还开通了从广东湛江至乌鲁木齐、哈尔滨和山东寿光等地的果菜专列,源源不断地将南方蔬菜瓜果销往北方地区,丰富了北方居民的菜篮子,改变了北方地区冬季萝卜、土豆、大白菜当家的历史。
(启发思考)为什么海南、广东、广西等地区素有天然大温室的美称,一直能成为我国主要的果菜生产基地,而且产品远销全国?这与这些地区所处的什么位置有关?(学生:纬度位置和海陆位置)
(教师小结)学生回答后,教师补充:由于海南、广东、广西等地区纬度位置较低、海陆位置优越,深受季风气候影响,有充足的水热条件,植物的光合作用强,因此素有天然大温室之美称,一直成为我国主要的果菜生产基地,且产品远销全国。
(提问)怎样因地制宜利用我国复杂的气候资源呢?
(分组讨论)引导学生四人一组展开讨论。
(教师小结)学生分组讨论,小组代表发言后,教师补充:发展水果蔬菜生产一定要因地制宜,充分考虑各地的自然条件(土地、光照、水分、热量等),适合种植什么果菜就种植什么果菜,不能盲目生产。
2.我国的气候复杂多样,这对我国的生产和生活有什么影响,请你举例说明。
气候多样,可以使世界上大多数动植物在我国都能找到适合生长的地区,使我国的农作物及各种动植物资源极其丰富。
在复杂多样的气候条件下,可以形成不同的自然景观和旅游资源。如夏天可以去海滨、湖岸或山上避暑。
在不同的气候条件下,人们的饮食习惯也有不同。如四川、湖南、贵州等地一年四季,特别是冬季比较阴冷潮湿,当地居民爱吃辣椒,以驱寒抗风湿。
在不同的气候条件下,人们种植的粮食作物、经济作物、瓜果蔬菜也不同,如东北种植的是春小麦、甜菜;华北、长江中下游平原以南的地区种植的是冬小麦、甘蔗;华北、东北种植的油料是花生、大豆;长江以南种植的油料作物是油菜;北方种植的是温带水果瓜菜,如苹果、梨、葡萄、萝卜、大白菜等,南方种植的是亚热带、热带水果瓜菜,如柑橘、菠萝、荔枝、香蕉、辣椒、绿茄子等。(教师及时表扬学生)
分组交流:我国气候复杂多样,对农业生产有哪些影响呢?
由各组代表发言,教师进行归纳。
[课堂小结]
我们在第二节中学了哪些主要知识?各小组同学归纳后小组代表发言:我们明白了我国南北气温的差异,东西干湿的差异及成因,温度带和干湿地区的划分及分布,我国冬季最冷、夏季最热的地方,我国降水最多和最少的地方,在此基础上,着重学习了我国的两大气候特征(季风气候显著,气候复杂多样)及其成因。
板书设计

5ed4e8d0e63c1d33c78e31b0e810cff3.png
活动与探究
星期天,组织学生到农村从耕地类型、作物熟制、主要农作物等方面调查当地的农业生产状况,并结合当地的地形和气候特点,分析当地发展农业生产为什么不能单纯依靠天然降水,必须因地制宜地采取各种水利措施?
反思:通过今天的学习,同学们明白了两种季风的发源地,影响范围。当堂检测,情况较好。普班个别学生课上不听讲,及时找到他们

您需要登录后才可以回帖 登录 | 立即注册

本版积分规则

Archiver|手机版|小黑屋|5432教案网 ( 蜀ICP备2022024372号-1 |川公网安备51152402000101号 )|网站地图

GMT+8, 2026-3-27 11:20 , Processed in 0.772343 second(s), 32 queries .

Powered by Discuz! X3.5

© 2001-2026 Discuz! Team.

快速回复 返回顶部 返回列表